和C4D的尺度衬着器比拟,OC衬着器确定节流了不少时候。下面用OC衬着器令模子手电筒发出光来,来看下是如何做到的吧。

工具/原料
- C4D R19
方式/步骤
- 1
首先搭建一个小场景,选用带参数的立方体进行调整当作一面墙,用来接管手电筒的光源;添加了一个地面,最后插手了一个手电筒的模子(该模子的建立可以参考所给引用经验)。

- 2
墙和地面都用了同样的材质,该材质为光泽类,在漫射中添加了一个墙面的纹理,其它的参数不消调整。

- 3
在手电筒模子中有个反光罩的布局,给该布局添加一个全反射的材质(在索引通道将值调整为1)。在实际中手电筒也是经由过程反光罩来获得更亮的会聚光。


- 4
手电筒的反光罩前,还有一个镜片;给镜片添加一个透明材质(在透明通道将浮点的值调小,年夜约0.1摆布即可)否则光是透不出去的。
此时的模子根基材质完整了,但还不克不及发出光来。



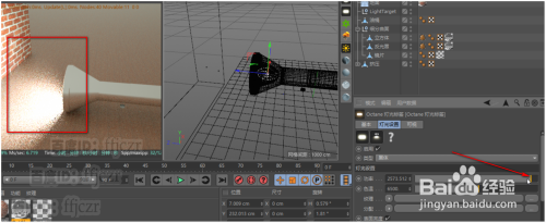
- 5
从OC衬着器中选用方针区域光,将方针和灯光调整到手电筒的中间线上。方针有手电筒的前方。


- 6
灯光外形的调整
在灯光对象属性的细节中,选用灯光的外形为球体,并调整球体的尺寸,使灯光的外形与灯胆相似。并将灯光移动到手电筒灯胆的位置。



- 7
此时可以看到手电筒发出了微弱的光;要调整灯光的强度,选中OC灯光标签,在灯光设置中调整其功率大小,即可。










