FFD变形器是进行曲面建模常用的东西之一,此刻由我来介绍一下这个东西的用法;若是这个经验对您有帮忙请点赞感谢
工具/原料
- C4D肆意版本
- 肆意可以运行该软件的电脑
方式/步骤
- 1
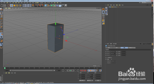
这里我利用一个正方体来做演示,建立一个正方体,然后把它调整当作你需要的外形

- 2
添加FFD,位置在摄像机左边2个。建立之后查看相关参数

- 3
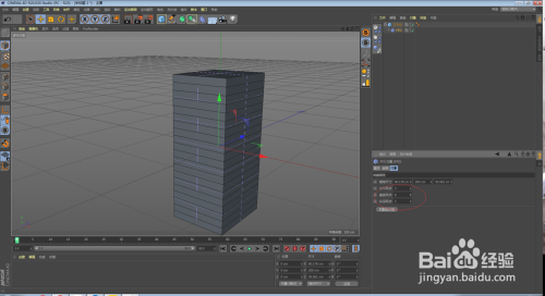
在这里我们可以看到其实FFD的相关参数只有一页,将FFD放到正方体的子层级下,点击匹配到父级

- 4
将正方体的分段数提高,这是为了使变形器更好的阐扬感化,同样也对变形器进行相似的操作


- 5
将正方体C失落(转化为可编纂对象),进入点模式,拖拽FFD上的点,正方体的变形就实现了

注重事项
- 如果有漏掉或者是问题可以鄙人面提出










