手机此刻利用率很是的高,长时候利用会影响目力,恰当的调整显示设置可以削减眼睛委靡。
工具/原料
- 手机
- 硬件
方式/步骤
- 1
经由过程手机页面或者下拉条找到设置选项。

- 2
打开设置选项找到显示选项。

- 3
打开设置显示选项,可以看到个性化设置,屏幕选项。

- 4
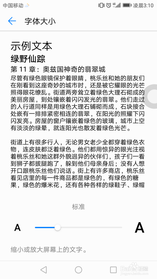
在个性化设置里面找到字体大小选项,可以调节屏幕上的字体的大小,按照小我看屏幕舒畅水平经由过程拉动进度条调整字体大小。

- 5
屏幕选项中护眼模式,打开可以削减蓝光的辐射,削减眼睛委靡。


注重事项
- 护眼模式,可以调节色温按照小我爱好。
手机此刻利用率很是的高,长时候利用会影响目力,恰当的调整显示设置可以削减眼睛委靡。
经由过程手机页面或者下拉条找到设置选项。

打开设置选项找到显示选项。

打开设置显示选项,可以看到个性化设置,屏幕选项。

在个性化设置里面找到字体大小选项,可以调节屏幕上的字体的大小,按照小我看屏幕舒畅水平经由过程拉动进度条调整字体大小。

屏幕选项中护眼模式,打开可以削减蓝光的辐射,削减眼睛委靡。


生活常识1小时前0阅读
电脑网络1小时前0阅读
其他1小时前0阅读
其他1小时前0阅读
其他1小时前0阅读
其他1小时前0阅读
其他1小时前0阅读
其他1小时前0阅读
生活常识1小时前0阅读
其他2小时前0阅读