细分曲面在进行C4D的精美建模时感化很年夜,可是同样的这个东西也经常会呈现一些莫名其妙的问题,本次我将会介绍细分曲面呈现坏面的解决法子;若是这个经验对您有帮忙请点赞、投票,感谢
工具/原料
- 电脑一台
- C4D一个
方式/步骤
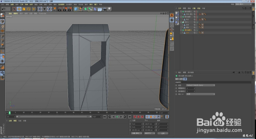
- 1
图1左侧是我要建出来的模子,右侧是呈现问题的模子;图二是未进行布尔的模子


- 2
要进行细分的模子上要避免呈现没有意义的线,模子上青色的是N-线已经去失落了


- 3
进行布尔看一下线条,关失落;进入侧视图选择轮回切割,在本家儿体大将要减失落的面勾勒出来


- 4
在这里就是下图所示的样子了


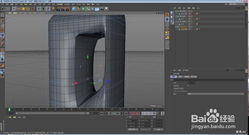
- 5
然后勾选选项,进行布尔,转化为可编纂对象C,进行细分。可是我们依然仍是看到了坏面,怎么解决呢,接着往下看


- 6
进入点模式,看一看到良多没有意义的点或者是粉碎模子布局得点,我们需要将这些点焊接起来



- 7
初步焊接完后,模子有的面就已经勉强算是修好了

- 8
然后将模子中没有毗连起来的点用M-M毗连起来。至于毗连那些点,也只能靠你们本身的直觉了,这个我也表达不大白

- 9
最后一步,在外侧加一圈轮回路径切割,模子这就处置好了;

- 10
PS1:轮回路径切割若是呈现不克不及切完一圈的环境,那就是申明模子机关仍是有问题。
PS2:青色的N-线在过滤中可以打开
PS3:若是模子中呈现破面等瑕疵,必然要想法子解决,否则到后面会有更多的麻烦








