滑动东西本家儿要用于建造复杂模子,进行改线操感化处良多,在这里我就不多废话了。
若是这个经验对您有帮忙请点赞、投票,感谢!
工具/原料
- C4D肆意版本
- 肆意可以运行该软件的电脑
方式/步骤
- 1
首先来对比一下改线之后模子细分后的区别,都雅的阿谁就是改线之后的

- 2
东西的用法,就是鼠标右键打开滑动,对线或者是点进行操作

- 3
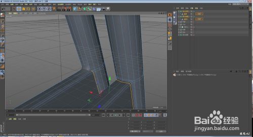
在这里呢呈现了一个问题,线不克不及标的目的右侧滑动


- 4
我寻找了一下原因,就是模子下方有两条线的偏向不合错误;箭头指标的目的的就是我要滑动的偏向,也就是说这条线阻碍了滑动东西的生效

- 5
那我们来解决这个问题,很简单消弭失落障碍然后加上一条顺偏向的线就OK了



- 6
修复好之后滑动就没有问题了

注重事项
- 若是你有解决不了的问题可以点一下存眷私信我,说不定我就解决了呢








