也许你看过我写的“ C4D 如何把固定布料固定(绑定)到某个物体上 ” 这篇经验是假绑定,现实上是固定点,此次我来讲一下利用“布料绑带”来实现真绑定;
若是这个经验对您有帮忙请点赞、投票,感谢!
工具/原料
- C4D肆意版本+肆意可以运行该软件的电脑
方式/步骤
- 1
首先布料绑带固定的点是可以跟从物体移动的,这个可以实现良多有意思的工具
- 2
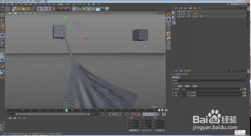
我首先建立了一个平面和两个立方体,给平面添加上布料模拟;播放。


- 3
如何固定呢?添加布料绑带标签,然后移动立方体的位置确保,你要固定的位置在他的内部


- 4
选择你要固定的点,然后按照图示往下进行;播放
若是你的立方体固定不住,那必定是没有转化为可编纂对象


- 5
将别的的点也进行相似的操作

- 6
你可以将立方体埋没起来,方式如图

属性设置
- 1
影响调到0=没有用果
悬停:值=0时,点会动,感化未知









