C4D 如何把固定布料固定到某个物体上近似于这种结果呢,此刻我来介绍一下方式;
若是这个经验对您有帮忙请点赞、投票,感谢!

工具/原料
- C4D肆意版本+肆意可以运行该软件的电脑
方式/步骤
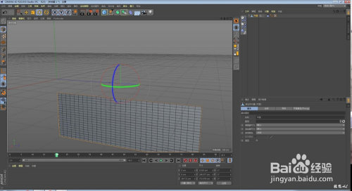
- 1
首先缔造一个平面,增添宽度分段和高度分段,添加模拟标签,c失落



- 2
播放一下,可以看到平面失落下去了

- 3
进入点层级,框选选择东西,框选点,然后按照图示把点固定住再次播放


- 4
建立一个物体,把点包裹住;再次播放的时辰就像是把布料固定在物体上了

- 5
给物体系体例定上材质,加上布景就可以实现近似于顶图的结果了


- 6
再加上个风就很天然了。PS:看属性,健忘标识表记标帜了









