在C4D中利用结果器对物体进行缩放时默认都是以物体的中间点进行缩放的,那么怎么让物体以位置为基准进行缩放呢?让我来介绍一下。
工具/原料
- C4D肆意版本+肆意可以运行该软件的电脑
方式/步骤
- 1
为了使结果较着,我利用克隆来做例子。建立一个立方体,设置其参数。

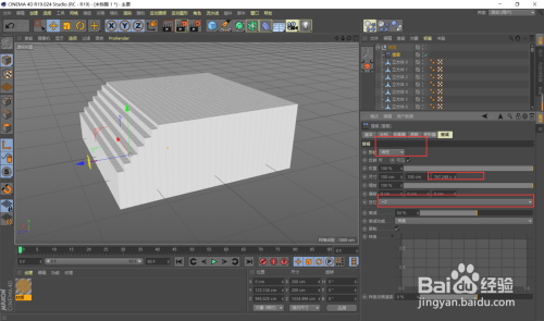
- 2
添加克隆设置如图的参数,添加简略单纯结果器开启缩放。可以看到图中是上下一路进行缩放的,若是你移动轴心,物体也会跟着一路移动。



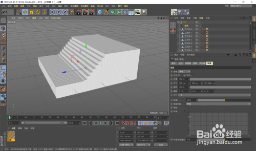
- 3
这个时辰就要把克隆转换为可编纂对象,然后选择所有的物体(可以按鼠标中键或者是按照图中的法子),将物体的所有轴心往下移动


- 4
此刻直接把简略单纯结果器放到文件夹内物体没有发生结果,此刻要在变形器中开启|对象|才能生效。


- 5
开启衰减就可以查看,结果了。
你也可以利用衰减做一个简单的动画。(k衰减的位置以及扭转)












