进修C4D的最终目标必定是建立出一个使本身对劲的模子,曲面建模恰是此中之一。建立什物模子需要真实的尺寸和视图来做参照不然缔造出来的模子会有必然的误差。不一定是要有三视图,有1个以上即可。此经验仅供给思绪。
末从头至尾附上2.
工具/原料
- C4D肆意版本+肆意可以运行该软件的电脑
方式/步骤
- 1
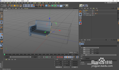
建立一个沙发是要有尺寸依据的,只靠眼睛是不可的,按照整体尺寸建立出一个外框,位置放在程度面(xz轴)以上。
转化为可编纂对象,选中所有的线提取样条。


- 2
埋没失落立方体之后就可以看到样条了。将什物参考放进去,并调整其大小。
ps1:要从子层级拿出来。
ps2:要调整布景的大小尺寸和位置,不要调节物体的大小和尺寸。



- 3
建立一个立方体,参考扶手的大小位置放好然后转化为可编纂对象选摘要倒角的边选择倒角。
ps:曲面建模间的都是简模,然后经由过程细分曲面来增添细节。

- 4
利用切刀和轮回切割东西切割模子,目标是为后面调节变得曲度。切记不要胡乱切割,因为线多了之后会影响后面的操作。前面的操作为了减小导出来的角影响轮回切割东西。


- 5
调节线的位置来贴合沙发的轮廓。

- 6
选择沙发下面的两个面利用挤压。调整挤出来的沙发腿的位置,这里可以看到挤出来腿的位置就是之前切线的位置。
靠背的位置也是进行如上的操作,然后在切线的位置倒角。
(ps:倒角这个步调也可以在挤出来挡板后在进行操作。)



- 7
再去看扶手的位置看到这个处所的线很不整洁,调整一下线的偏向。
ps:目标是防止在进行细分的时辰这些线条影响细分的结果。


- 8
沙发的扶手是标的目的上凸起的是以要预留要凸出来的面。利用轮回切割东西,进行如图的设置。

- 9
下面的挡板的位置利用挤压挤出来,然后设置点值。操作如图;


- 10
半边沙发就完当作了。
剩下的部门会在审核完当作后加上。









