在建模时最常用的东西之一,可是我发现有的时辰这个东西挤出来的偏向貌似没有标的目的我想象的那样挤出去~
工具/原料
- C4D
方式/步骤
- 1
工作的原由是这样的。
有一天我在建一个手枪的模子,我进行挤压的时辰它往右侧跑了。


- 2
然后我在添加对称的时辰就对不上了,emmmmmm。
可是我挤出来的面是在中心的~


- 3
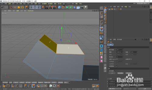
后来我就注重了这个问题,后来我想到了法线。
法线在图中的位置开启。

- 4
打开之后你就会发现模子选中状况下呈现了一根毛~,这个|毛|的指标的目的就是面的指标的目的。

- 5
也就是说发现呈现反相的环境,挤压就会标的目的奇异的反相成长了~

- 6
若是两个面互相当作角度时这个问题就比力较着了,这个时辰调一下角度就好了~
查看其他关于法线的问题~
===================











