
工具/原料
- C4D软件(中英文都可、版本不限)
- 三角化
- 反三角化
方式/步骤
- 1
打开C4D软件;

- 2
在场景中建立立方体;

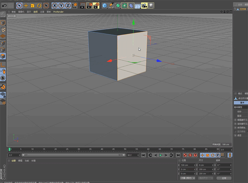
- 3
按下c键将立方体转换当作可编纂对象;

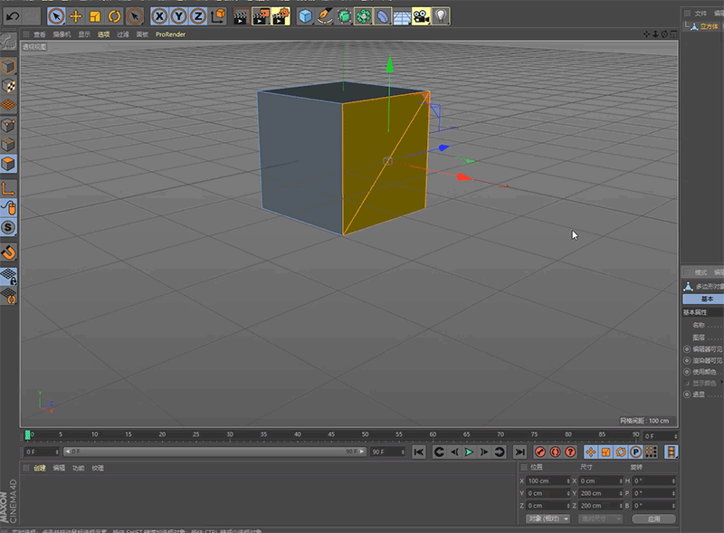
- 4
c失落之后的立方体的面叫做四边面,选中一个面右击选择三角面,它就会在中心形当作一个线,四边面就会酿成三角面;

- 5
在三角面的环境下,再右击选择反三角面的话,这个三角面又酿成了四边面了;

- 6
以上就是C4D 多边形编纂之三角化和反三角化的常识点了,但愿对大师有帮忙。喜好的话可以,帮手【点赞】或【投票】给小编一个撑持。点击【☆保藏】或【存眷】获得更多优质经验,感谢!








